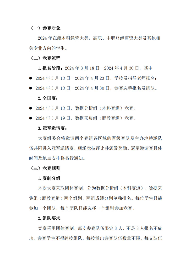
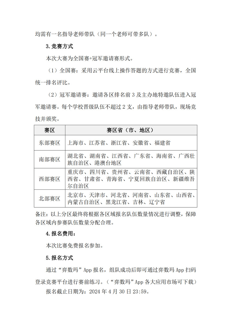
2024年第三届全国财经大数据处理综合技能大赛通知

发布者:jwxy发布时间:2024-03-26浏览次数:206

为深入贯彻落实《“十四五”数字经济发展规划》(国发〔202129号)及《国家职业教育改革实施方案》的精神,提高教育服务建设数字化经济体系和实现更高质量更充分就业需要,加强财经行业应用型、技术技能型人才培养、提升财经相关专业人才大数据处理与分析能力,推进院校专业建设和教学改革,经研究决定举办2024年第三届全国财经大数据处理大赛。本次大赛主办单位为中国商业会计协会,承办单位为德赢官网Vwin(数据分析组)、江苏经贸职业技术学院(数据采集组)、深圳希施玛数据科技有限公司。具体报名事宜如下:


转载中国商业会计学会